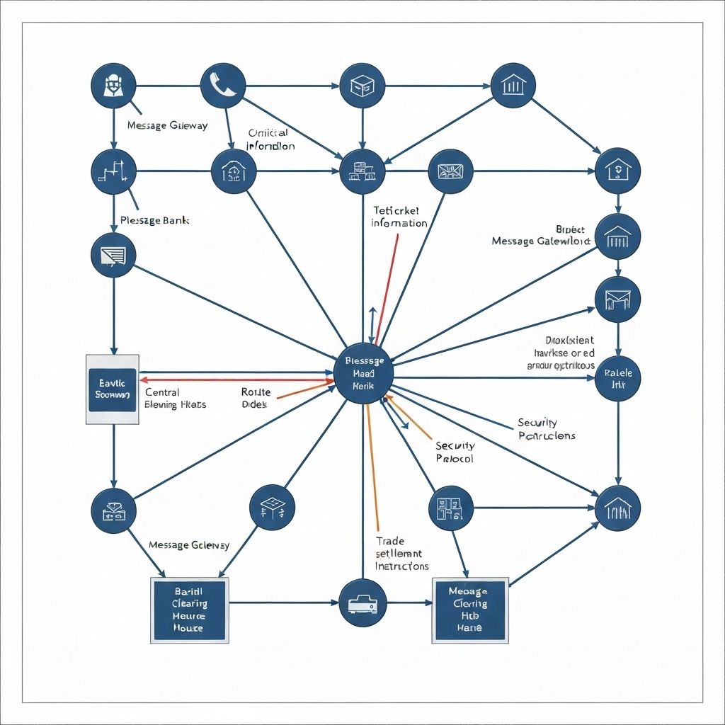
Financial Message Hub
Orchestrate secure, centralized financial message flows across all systems and institutions

The Challenge
Financial institutions struggle with fragmented messaging systems, multiple protocols, and complex integration requirements. Messages flow through disparate systems with limited visibility, creating operational inefficiencies, compliance risks, and difficulty troubleshooting issues across the transaction lifecycle.
The Solution
Finwares Financial Message Hub serves as the central nervous system for all your financial communications. It provides a unified platform for routing, transforming, monitoring, and managing messages across all protocols, systems, and counterparties—giving you complete control and visibility over your entire messaging infrastructure.
Key Features & Capabilities
Universal Protocol Support
Native support for SWIFT MT/MX, ISO 20022, FIX, proprietary formats, and custom protocols with seamless translation between formats
Intelligent Routing
Dynamic routing based on message type, priority, destination, business rules, and real-time system availability
Real-Time Monitoring
Live dashboards showing message flows, queue depths, processing times, and system health with configurable alerts
Message Transformation
On-the-fly message enrichment, validation, and transformation with support for complex mapping rules
High Availability
Active-active clustering, automatic failover, and disaster recovery capabilities ensuring 99.99% uptime
Security & Compliance
End-to-end encryption, digital signatures, comprehensive audit trails, and compliance with PSD2, GDPR, and industry standards
Business Value
- Operational Efficiency: Reduce message processing time by up to 70% through intelligent routing and automation
- Cost Reduction: Consolidate multiple messaging systems into a single platform, reducing infrastructure and maintenance costs
- Risk Mitigation: Complete visibility and audit trails ensure compliance and enable rapid issue resolution
- Scalability: Handle growing message volumes without performance degradation or infrastructure changes
- Future-Proof: Easy integration of new protocols, systems, and counterparties as your business evolves
Compliance & Standards
The Financial Message Hub is built with compliance at its core, supporting:
Full support for the global standard
MT and MX message formats
European payment services directive
Ready to Centralize Your Financial Messaging?
Schedule a demo to see how the Financial Message Hub can transform your operations